各学院:
根据河南省教育厅等五部门《关于印发〈河南省学生资助项目管理办法〉的通知》(豫教财〔2023〕171号)、《河南省教育厅办公室关于做好2025年度基层就业国家助学贷款代偿工作的通知》(教资助函〔2025〕472号)文件要求,为切实做好我校2025年度基层就业国家助学贷款代偿工作,现就有关事项通知如下:
一、代偿对象
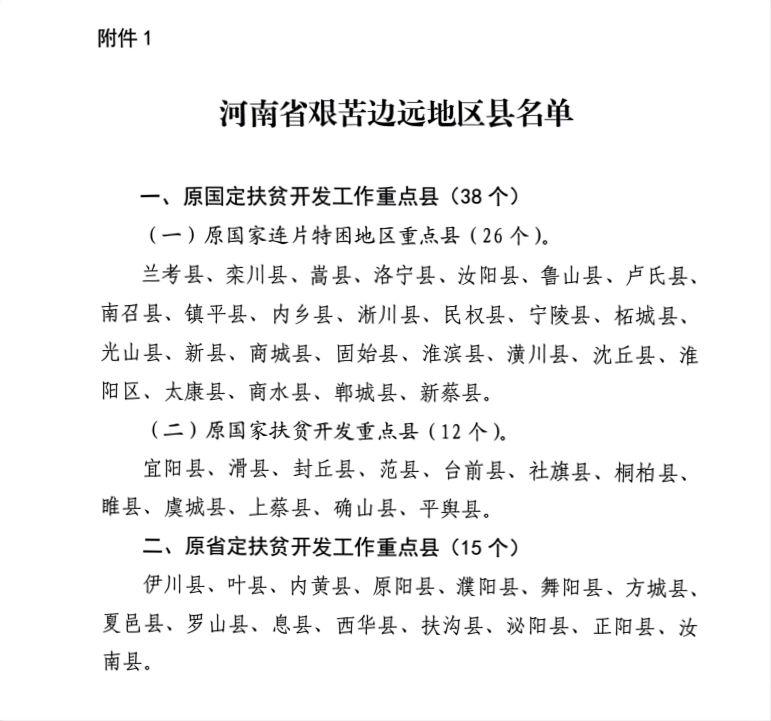
全日制应届毕业的专科生到我省艰苦边远地区基层单位就业、服务期在3年以上(含3年)、服务期考核合格的,其在校学习期间获得的国家助学贷款(含高校国家助学贷款和生源地信用助学贷款)的本金由财政实行代偿。“艰苦边远地区”范围是我省原国家连片特困地区重点县、原国家扶贫开发重点县和原省定扶贫开发工作重点县(详见附件1),其中,“农村特岗教师”和“大学生村干部”服务艰苦边远地区的范围为全省所有省辖市、济源示范区和航空港区。
二、代偿标准
基层就业国家助学贷款代偿标准随国家现行助学贷款政策进行调整。2024年起,专科生每生每年最高不超过20000元。毕业生在校学习期间每年实际获得的国家助学贷款低于代偿标准的,按照实际获得的国家助学贷款金额予以代偿。超出标准部分不予代偿。
三、代偿资格
9月30日前服务期满三年且符合上述条件的毕业生可于当年申请贷款代偿(只有2022年毕业当年考入特岗、“三支一扶”及服务基层选调生的才符合代偿条件),10月1日以后服务期满三年的毕业生在下年度申请贷款代偿。服务期满三年后符合代偿条件但超过两年仍未按规定办理代偿手续的服务基层人员,视为自动放弃代偿资格。
四、申报时间
2025年9月-10月10日(含),符合基层就业国家助学贷款代偿条件的高校毕业生应登录河南省高校学生资助在线系统(网址:http://gxzizhu.jyt.henan.gov.cn/fwjc)填写相关信息,县级学生资助部门进行初审,通过后方可打印《河南省基层就业国家助学贷款代偿申请表》(见附件2,以下简称《申请表》)。申请人按照《申请表》要求,准备相关证明材料,提交至服务基层单位所在县级学生资助部门审核。10月11日,个人在线申请系统关闭,不再受理个人申请。
五、注意事项
各学院、各班级(含毕业班班级)要高度重视,广泛宣传,将政策及时通知到每一位符合条件的高校贷款毕业生,并着重提醒学生注意以下几点:
(一)高校助学贷款,申请表上需要高校学生资助部门审核意见,签字盖章,并且在贷款合同上盖章。可联系辅导员及院系负责老师协助办理签字盖章工作。
(二)生源地贷款由生源地办理资助中心签字并盖章。
(三)就业单位县级主管部门审查意见,特岗教师盖县教育体育局公章,“三支一扶”及服务基层选调生分别盖人社主管部门或乡镇人民政府公章。
六、联系方式
护理学院:吴老师13938263497
康养学院:董老师18614986796
教育学院:高老师15538219019
药学与医学技术学院:赵老师18790293676
学生资助中心:张老师13164386836
学生资助中心
2029年9月9日

